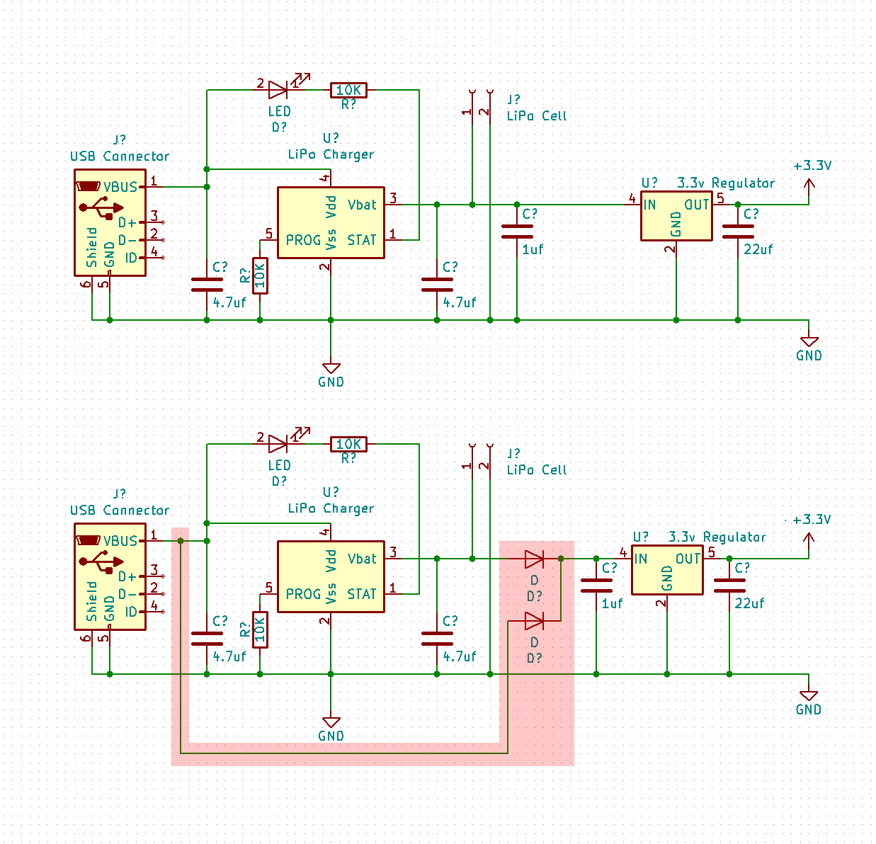
G+_Chris O'Riley Posted July 29, 2018 Share Posted July 29, 2018 Can any of the electronics guru's here shed some light on something? I've used a lipo charger IC before to charge a battery, but the project was well served by an on/off switch, so I wired the output of the lipo charger to one side of the switch, the voltage to the rest of the project to the other side, and the battery to the center. So when it was switched off and a USB cable was plugged in, it would charge the battery. When it was switched on, the battery was disconnected from the charging circuit. All well and good. But now I'd like to have a project that's always on. What would be the correct way to handle the connection between the charger IC, the battery and the rest of the project (in this case, it would go through a 3.3 volt regulator)? I've looked at some schematics of lipo charger boards from Sparkfun and Adafruit, and it seems they just tap right off the charger IC to battery wires (like in the top version of the circuit in the following schematic). But wouldn't that A- slow the charge rate of the lipo if the rest of the project is drawing power from the charger IC? Or B- possibly draw too much current through the charger IC? Would it be better to bypass the battery and feed power from the USB port directly to the 3.3 volt regulator, using a few diodes to keep the charger side and the power from the USB port from feeding into each other, like in the bottom version of the schematic (difference highlighted)? The rest of the circuit should only require a few 10's of mA, and the lipo charger IC I'll use will be set to charge at a 100mA rate, so maybe pulling a dozen or two mA off the charger IC output and/or battery wouldn't be a problem? Thanks in advance! Link to comment Share on other sites More sharing options...
G+_Jason Marsh Posted July 29, 2018 Share Posted July 29, 2018 There's usually no harm in a setup such as the first schematic, where the operating current will be pulled from the batteries and/or the charge controller. Even with VLDO diodes, you'll lose some voltage (and so current) in bypassing the charge controller. Here's the thing about running a load and a charger in parallel: if you're pulling less than the charge current, your batteries may charge slowly, but they're still charging. If your load exceeds the charge current, then you'll be pulling form the batteries until the load decreases. This is exactly how most automotive electrical systems are setup. The battery provides startup current and the charger (alternator/generator) provides it once started and also charges the battery. When running, you're basically never pulling current from the battery unless the charge current is low, such as if the alt/gen has failed, or if you've installed too much load (too much stereo). The voltage or current from either source doesn't "fight" the other, simply stated the higher voltage source will supply the current. This is also how one of the three types of Uninterruptible Power Supply functions; the load always runs off the charger until the input power is interrupted, at which point the battery takes over. Link to comment Share on other sites More sharing options...
G+_John Sullivan Posted July 29, 2018 Share Posted July 29, 2018 Hello It has as much to do with what the charger can provide as what the circuit can draw. That is, if your external circuit draws (as you say) a "dozen or two ma's", what is that? 12 ma? 24 ma? Let's say that your external circuit draws 20 ma and your charger can provide a max of 100 ma. That leaves 80 ma to charge the battery. The charger will have (that is, should have) over-current protection, such that it will only provide the max. If that is 100 ma and your circuit pulls 20 ma and you want your battery to charge at 100 ma, you would need to get a charger that can supply at least 120 ma. As for your lower circuit, yes, I would do that. The USB has a rating of 500 ma max, so with your lower circuit, you can provide the full 100 ma to the battery, plus supply the needs of your external circuit. Link to comment Share on other sites More sharing options...
G+_Chris O'Riley Posted July 30, 2018 Author Share Posted July 30, 2018 Thanks guys. Thinking about this more, I think the power draw of the rest of the circuit will be even smaller than a few dozens of mA. I'll be using an ATtiny85, which I can put into a sleep mode, possibly based on the charge indicator pin of the charger ic (Microchip MCP73831). In a previous project, I think a sleeping Tiny85 only draws about 2mA. So as long as there's no adverse effect on the charging of the battery save for a slightly longer charge time, it sounds like this will work. This project will be pretty low power, so I was concerned about the voltage drop if I used the diode/bypass, but it's good to know that's a way to handle a higher current draw that would significantly effect the charge rate. Knowing that LiPo charging is a pretty critical process, I just wanted to check to make sure this wouldn't cause any issues. Thanks again. Link to comment Share on other sites More sharing options...
Recommended Posts